活性污泥系统异常问题及其解决方法,非常实用!
(1) 污泥性状异常、污泥膨胀及其异常
出水中悬浮固体(ESS)的多少会极大地影响到处理的效果。由于进水中SS大部分已通过格栅、沉砂、初沉等预处理工艺而被去除,残留的少量SS在进入曝气池后被活性污泥所吸附并构成了污泥的组成部分,因此ESS实际上系由外漂的污泥所组成,ESS的多寡与活性污泥的沉降凝聚性能以及二沉池的运行工况有关。对正常的处理系统,ESS应小于30mg/L或仅占活性污泥浓度的0.5%以下,即曝气池中污泥质量浓度为2~4g/L时,ESS应为10—20mg/L。若超过这一限度,即说明污泥性状不良,其往往是因大块或小颗粒污泥上浮及污泥膨胀所致。
①大块污泥上浮 沉淀池断断续续见有拳头大小污泥上浮。
引起大块污泥上浮有两种情况。
a.反硝化污泥 上浮污泥色泽较淡,有时带铁锈色。造成原因是曝气池内硝化程度较高,含氮化合物经氨化作用及硝化作用被转化成硝酸盐,N0 3 - —N浓度较高,此时若沉淀池因回流比过小或回流不畅等原因使泥面升高,污泥长期得不到更新,沉淀池底部污泥可因缺氧而使硝酸盐反硝化,产生的氮气呈小气泡集结于污泥上,最终污泥大块上浮。
改进办法是:加大回流比,使沉淀池污泥更新并降低污泥池泥层;减少泥龄,多排泥以降低污泥浓度;还可适当降低曝气池的DO水平。上述措施可降低硝化作用,以减少硝酸盐的来源。
b.腐化污泥 腐化污泥与反硝化污泥的不同之处在于污泥色黑,并有强烈恶臭。产生原因为二沉池有死角,造成积泥,时间长后,即厌氧腐化,产生H2S,C02,H2等气体,最终使污泥向上浮。
解决办法为消除死角区的积泥,例如经常用压缩空气在死角区充气,增加污泥回流等。对容易积泥的区域,应在设计中设法予以改进。
②小颗粒污泥上浮 小颗粒污泥不断随出水带出,俗称漂泥。
引起漂泥的原因大致可分如下几种。
a. 进水水质,如pH值、毒物等突变,使污泥无法适应或中毒,造成解絮。
b. 污泥因缺乏营养或充氧过度造成老化。
c.进水氨氮过高、C/N过低,使污泥胶体基质解体而解絮。
d.池温过高,往往超过40℃。
e. 机械曝气翼轮转速过高,使絮粒破碎。
解决办法为弄清原因,分别对待。在污泥中毒时,应停止有毒废水的进入;对缺乏营养、污泥老化和解絮污泥,需适当投加营养,采取复壮措施。
③污泥膨胀 在活性污泥系统中,有时污泥的沉降性能转差、密度减轻、SVI值上升,污泥在二沉池沉降困难、泥面上升,严重时污泥外溢、流失,处理效果急剧下降,这一现象称为污泥膨胀。它是活性污泥法工艺中最为棘手的问题。
a.丝状细菌的生理特点
比表面积大、沉降压缩性能差;耐低营养;耐低氧;适合于高CAN的废水;某些丝状菌对环境有特殊的要求,如贝氏细菌、发硫细菌必须在废水含有还原性硫化物时才能大量生长。
b.控制丝状菌污泥膨胀的方法
采用化学药剂杀灭丝状菌 丝状菌因与环境接触表面积大,故对药物较为敏感,在加药剂量合适时,可做到既杀灭丝状细菌,又不至于过多地损伤菌胶团细菌,在丝状菌明显受到抑制后,即可停止加药,并投加营养,采取适当复壮措施。
常用的药物及剂量如下:
漂白粉量按有效氯为MLSS的0.5%-0.8%投加;投加液氯或漂白粉,使余氯为lmg/L时球衣菌经30min死亡;余氯为5mg/L时,球衣菌经120min死亡;
加废碱液 使曝气池pH值上升至8.5-9.0,维持一段时间后,镜检可见丝状菌萎缩、断裂。
上述方法在生产中应用时,最好先通过小样试验,以确定合适的投加量。由于微生物具有较强的变异能力,在多次使用同一药物后,丝状菌往往会产生适应性,并导致方法的失败。
改变进水方式及流态完全混合式活性污泥法(CMAS)处理废水容易引起污泥膨胀。经研究,采用推流式(PFR)或序批式(SBR)活性污泥法对抑制污泥膨胀有良好的效果。
控制曝气池的DO 采用推流式(PFR)或序批式(SBR)活性污泥法,使污泥交替经过厌氧、好氧状态。菌胶团细菌能在厌氧、好氧交替的条件下摄取、转化和贮藏基质,从而竞争性地排斥了这一条件下该能力差的丝状菌。
调节废水的营养配比 对因缺乏N、P而引起SVI值上升、造成污泥膨胀的处理系统,需在进水中追加N/P。
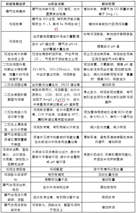
综合上述,在污泥发生膨胀时,应及时改变曝气池中微生物所处的环境条件,在有两大类微生物——菌胶团细菌和丝状菌共存并相互竞争的污泥体系中,创造适合于菌胶团细菌生长的环境条件,使丝状菌得不到优势生长,以达到改善污泥沉降压缩性能、控制或预防污泥膨胀的目的。下表为污泥性状异常及分析。

(2) 生物泡沫及其控制 泡沫是活性污泥法运行中常见的现象。
泡沫可分为两种,一种是化学泡沫,另一种是生物泡沫 。
化学泡沫是由污水中的洗涤剂以及一些工业用表面活性物质在曝气的搅拌和吹脱作用下形成的。在活性污泥培养初期,化学泡沫较多,有时在曝气池表面会形成高达几米的泡沫山。这主要是因为初期活性污泥尚未形成,所有产生泡沫的物质在曝气作用下都形成了泡沫。随着活性污泥的增多,大量洗涤剂或表面物质会被微生物吸收分解掉,泡沫也会逐渐消失。正常运行的活性污泥系统中,由于某种原因造成污泥大量流失,导致F/M剧增,也会产生化学泡沫。化学泡沫处理较容易,可以用水冲消泡,也可以加消泡剂。较难处理的是生物泡沫,它是由称作诺卡氏菌的一类丝状菌形成的。化学泡沫呈乳白色,而生物泡沫呈褐色,可在曝气池上堆积很高,并进入二沉池随水流走,产生一系列问题。首先,生物泡沫蔓延至走道板上,使操作人员无法正常维护。另外,生物泡沫在冬天能结冰,清理起来异常困难。夏天生物泡沫会随风飘荡,形成不良气味。诺卡氏菌极有可能成为人类的病原菌。如果采用表曝设备,生物泡沫还能阻止正常的曝气充氧,使混合液D0降低。生物泡沫还能随排泥进入泥区,干扰浓缩池及消化池的运行。用水冲无法冲散生物泡沫,消泡剂作用也不大。因为诺卡氏菌产生于活性污泥絮体内部,尝试用氯解决,不能从根本上解决问题。增大排泥,降低SRT,有时稍有效果,但只能去除世代期长的那部分诺卡氏菌。生物泡沫控制的根本措施是从根源上人手,以防为主。
①生物泡沫的产生条件 诺卡氏菌是形成生物泡沫的主要原因。这种丝状菌为树枝状丝体,其细胞中蜡质的类脂化合物含量高达11%,细胞质和细胞壁中都含有大量类脂物质,有极强的疏水性,密度小。诺卡氏菌在温度较高(高于20C)、富油脂类物质的环境中易大量繁殖。含油及脂类物质较多或初沉池浮渣去除不彻底的人流污水,易产生生物泡沫。夏天比冬天易产生生物泡沫。大部分诺卡氏菌世代期都在9d以上,故超低负荷的活性污泥系统中更易产生生物泡沫。
②泡沫问题的诊断和控制 与污泥膨胀一样,当出现泡沫时,应认真观察分析,确认泡沫种类及产生原因,对症下药,否则起不到控制泡沫的作用。
现象一 在曝气池表面产生白色的、黏稠的空气泡沫,有时出现较大的浪花。
诊断程序如下:
如果在污泥培养过程中出现这种现象,则系正常情况,不必注意。随着污泥的增多,泡沫会自然消失。在正常运行的活性污泥中,如果出现上述现象,应首先检查MLVSS是否降低了。如果由于二沉池出水造成污泥流失,导致MLVSS降低,则应分析流失原因并予以处理。如果由于排泥过量导致MLVSS降低,则应减少排泥。如果MLVSS未降低,则进行下述步骤。
检查污泥的耗氧速率SOUR。如果SOUR降低了,则说明污泥中毒,应分析中毒原因并采取处理措施。
如果某些曝气池中有泡沫而其余池子没有,则应检查各池之间的配水是否均匀,进入各池的回流污泥分配是否均匀。如果某一曝气池进入的污水多,而分配进去的回流污泥少,则该池易出泡沫。
现象二 在曝气池表面形成细微的暗褐色泡沫。
诊断程序如下:
检查系统的负荷是否太低,泥龄是否太长,排泥是否不足。该种泡沫一般系由污泥过氧化所致,一般不会发展到特别严重的程度,只有适当增大排泥,泡沫即可消失。
现象三 脂状,暗褐色泡沫异常强烈,并随混合液进入二沉池。
诊断程序如下:
检查混合液种是否有丝状菌。如果存在,多为由诺卡氏菌导致的生物泡沫。如果有条件,也可进一步辨认诺卡氏菌。此时,可以对产生的泡沫进行简单的清理,但主要精力应放在根源上。首先对上游油脂类废水的排放要加强管理,其次要加强初沉池浮渣的清除,特别是乳状浮渣。初沉池除去SS的功能以外,去除油脂类漂浮物质的功能应予以强化。另外,还应重视沉砂池的除油功能,适当调节曝气量,以利于油水分离。
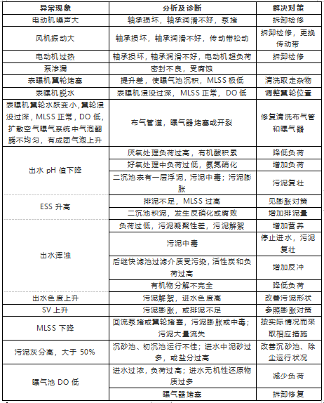
(3)设备运行异常及分析一览表(见表)

来源:环保水处理
免责声明:
文章、图片来源于网络,本文仅供分享不作商业用途,其版权属原作者所有,若您对本网站转发的内容有任何异议或涉及版权问题,请联系通知我们以迅速采取适当措施处理。
最近新闻
-
2025-11-19
-
2025-11-17
-
2025-11-14
-
2025-11-12
-
2025-11-10
-
2025-11-07
-
2025-11-05
-
2025-11-03
-
2025-10-29
-
2025-10-27